卫生资格考试网
卫生资格考试政策
卫生资格考试动态
卫生人才网资讯
护士资格证考试
初级护师考试
主管护师考试
药士考试
初级药师考试
主管药师考试
中药士考试
初级中药师考试
主管中药师考试
医学检验技士考试
临床医学检验技师
临床医学检验主管技师
内科主治医师考试
外科主治医师
妇产科主治医师考试
卫生资格考试资料下载
卫生人才网简介
卫生资格辅导
护士资格考试
首页
>
护士资格证考试
中国卫生人才网2018护士考试报名填表说明
时间:2017-12-05 15:57:26
来源:
中国卫生人才网
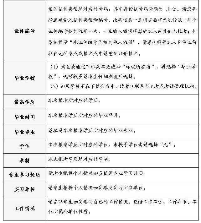
2018护士考试报名填表说明
热门文章
2022年10月护士考试成绩查询入口
浏览 40 次
2022-12-06 20:52:34
2022护士资格网上报名须知
浏览 32 次
2021-12-14 09:27:33
中国卫生人才网2022护士资格网上报名操作指
浏览 46 次
2021-12-14 09:26:25
中国卫生人才网2022护士资格报名入口:http
浏览 189 次
2021-12-07 18:16:49
中国卫生人才网2021护士资格网上报名系统:
浏览 263 次
2020-12-22 15:55:31
2020护士资格合格分数线
浏览 240 次
2020-11-26 10:37:57
中国卫生人才网2020护士资格成绩查询入口:
浏览 973 次
2020-11-10 11:55:01
2020浙江省社区护士培训计划
浏览 296 次
2020-09-06 10:22:40
2020护士资格考试合格标准是多少
浏览 262 次
2020-08-11 07:45:17
2020护士资格考试科目范围
浏览 56 次
2020-08-11 07:43:50
2020护士资格考试时间具体安排
浏览 57 次
2020-08-11 07:43:05
2120护士资格考试实践能力科目考核内容
浏览 62 次
2020-07-08 12:05:26
2021护士资格网络课程重磅升级
浏览 46 次
2020-07-08 12:04:06
2020护士资格考试时间延期通知
浏览 45 次
2020-04-14 20:21:48
2020护士资格网上缴费时间3月25日截止
浏览 29 次
2020-03-11 17:02:57
2020护士资格考试准考证打印时间
浏览 29 次
2020-02-18 17:48:55
护士资格证几年注册一次
浏览 31 次
2020-02-18 17:48:21
中国卫生人才网登录密码忘了怎样打印准考证
浏览 30 次
2020-02-13 16:04:20
最新文章
2022年10月护士考试成绩查询入口
浏览 40 次
2022-12-06 20:52:34
2022护士资格网上报名须知
浏览 32 次
2021-12-14 09:27:33
中国卫生人才网2022护士资格网上报名操作指
浏览 46 次
2021-12-14 09:26:25
中国卫生人才网2022护士资格报名入口:http
浏览 189 次
2021-12-07 18:16:49
中国卫生人才网2021护士资格网上报名系统:
浏览 263 次
2020-12-22 15:55:31
2020护士资格合格分数线
浏览 240 次
2020-11-26 10:37:57
中国卫生人才网2020护士资格成绩查询入口:
浏览 973 次
2020-11-10 11:55:01
2020浙江省社区护士培训计划
浏览 296 次
2020-09-06 10:22:40
2020护士资格考试合格标准是多少
浏览 262 次
2020-08-11 07:45:17
2020护士资格考试科目范围
浏览 56 次
2020-08-11 07:43:50
2020护士资格考试时间具体安排
浏览 57 次
2020-08-11 07:43:05
2120护士资格考试实践能力科目考核内容
浏览 62 次
2020-07-08 12:05:26
2021护士资格网络课程重磅升级
浏览 46 次
2020-07-08 12:04:06
2020护士资格考试时间延期通知
浏览 45 次
2020-04-14 20:21:48
2020护士资格网上缴费时间3月25日截止
浏览 29 次
2020-03-11 17:02:57
2020护士资格考试准考证打印时间
浏览 29 次
2020-02-18 17:48:55
护士资格证几年注册一次
浏览 31 次
2020-02-18 17:48:21
中国卫生人才网登录密码忘了怎样打印准考证
浏览 30 次
2020-02-13 16:04:20